Android
業務フロー
このセクションでは、ライブショーでよく見られるいくつかの業務フローをまとめて、全体のシナリオの実装プロセスをよりよく理解するのに役立ちます。
下図は、アンカー(ルームマスター)のローカルプレビュー、ルームの作成、ルームへの入室と配信開始、ルームからの退室と配信終了のプロセスを示しています。


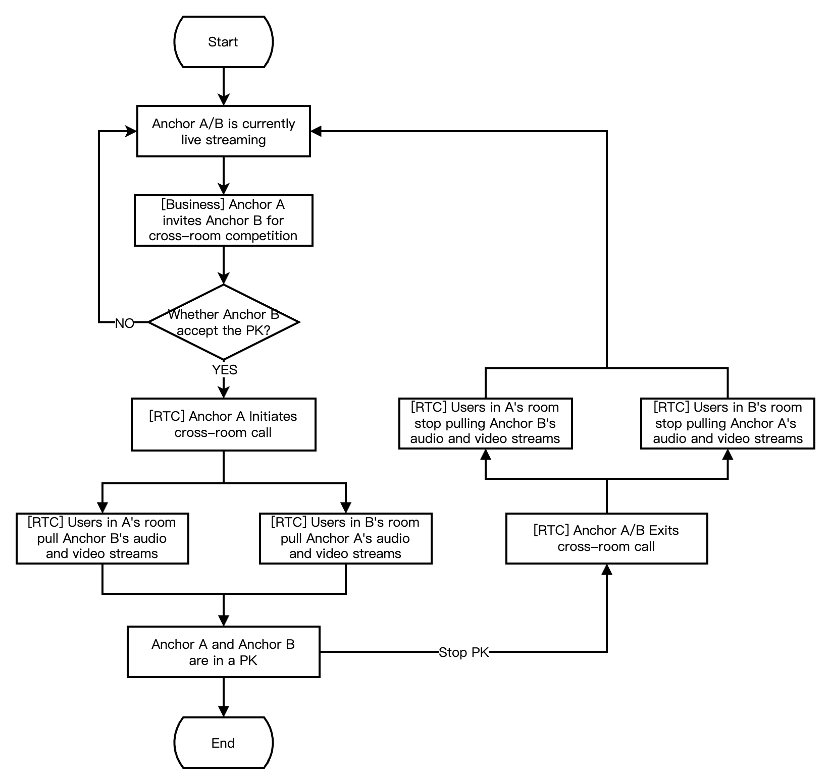
下図は、アンカーAがアンカーBを招待してクロスルームPKでのコラボ配信を行うプロセスを示しています。クロスルームPK交流のプロセス中、2つのルームの視聴者は両方のルームマスターがPK交流配信している画面を見ることができます。


下図は、RTCリアルタイムインタラクティブライブルームで視聴者がルームに入る、マイクオンを申請する、マイクオフをする、ルームから退出するプロセスを示しています。


アクセスの準備
ステップ1:サービスを利用する
ショー配信シーンでは、通常RTC Engineと美顔 ARの2つの有料PaaSサービスに依存して構築されます。RTC Engineはリアルタイムのオーディオビデオインタラクション機能を提供し、美顔 ARは美顔エフェクト機能を提供します。サードパーティの美顔製品を使用する場合は、美顔 ARの統合部分を無視できます。
1. まず、RTC Engine コンソールにログインしてアプリケーションを作成する必要があります。必要に応じてRTC Engineアプリケーションバージョンをアップグレードできます。例えば、プロフェッショナル版ではより多くの付加価値機能サービスを利用できます。


説明:
テスト環境と本番環境にそれぞれ使用するために2つのアプリケーションを作成することをお勧めします。1年間に各Tencent Cloudアカウント(UIN)には、毎月10,000分の無料時間が提供されます。
RTC Engineの月額プランは体験版(デフォルト)、軽量版、標準版、プロフェッショナル版に分かれており、さまざまな付加価値機能サービスを利用できます。詳細はバージョン機能と月額プランの説明をご参照ください。
2. アプリケーションが作成された後、アプリケーション管理-アプリケーション概要セクションでそのアプリケーションの基本情報を確認できます。その中で、後で使用するためにSDKAppIDとSDKSecretKeyを大切に保管してください。同時に、キーの漏洩はトラフィックの不正利用に繋がりますのでご注意ください。


1. 美顔 AR コンソール > モバイル端末 Licenseにログインし、新しいテスト Licenseを作成をクリックします(テスト版Licenseは無料で14日間有効、1回更新可能、合計28日間)。モバイルを選択し、実際の必要に応じてAppName、Package Name、BundleIDを入力します。試用したい機能:全ての美顔機能、仮想背景、顔認識、ジェスチャー認識、ギフトアニメーション効果にチェックを入れ、そして確認をクリックします。


2. 有効化後、現在のページで情報を確認し、上記の統合ガイドを参照して統合できます。統合ガイドでLicense KeyとLicense URLの使用方法を確認できます。


ステップ2:SDKをインポートする
RTC Engine SDKと美顔 AR SDKはmavenCentralライブラリに公開されてます。gradleを設定することで自動的にダウンロードおよび更新を行うことができます。
1. dependenciesに適切なバージョンのSDK依存を追加してください。
dependencies {// RTC Engine 軽量版 SDK、RTC Engineとライブストリーミング再生の2つの機能を含み、コンパクトなサイズですimplementation 'com.tencent.liteav:LiteAVSDK_TRTC:latest.release'// RTC Engine フル機能版 SDK、ライブ配信、ショートビデオ、オンデマンドなどの複数の機能を含み、サイズがやや大きいです// implementation 'com.tencent.liteav:LiteAVSDK_Professional:latest.release'// 美顔AR SDK 例:S1-07プランは以下の通りimplementation 'com.tencent.mediacloud:TencentEffect_S1-07:latest.release'}
説明:
2. defaultConfigで、Appが使用するCPUアーキテクチャを指定します。
defaultConfig {ndk {abiFilters "armeabi-v7a", "arm64-v8a"}}
説明:
RTC Engine SDK は armeabi-v7a/arm64-v8a アーキテクチャをサポートし、さらにエミュレータ専用の x86/x86_64 アーキテクチャもサポートしています。
美顔 AR SDK は現在 armeabi-v7a/arm64-v8a アーキテクチャのみをサポートしています。
3. Sync Nowをクリックすると、SDKが自動でダウンロードされ、プロジェクトに統合されます。も美顔 AR プランに動的エフェクトとフィルター機能が含まれている場合、SDK ダウンロードページ から対応するプランパッケージをダウンロードし、パッケージ内の無料フィルター素材(./assets/lut)とステッカー動的エフェクト(./MotionRes)を解凍して、ご自身のプロジェクトの下記ディレクトリに配置する必要があります:。
動的効果:
../assets/MotionResフィルタ:
../assets/lutステップ3:プロジェクトの設定
1. 権限設定
AndroidManifest.xmlで App の権限を設定します。ショールーム配信シーンでは、RTC Engine SDKおよび美顔AR SDKに以下の権限が必要です:
<uses-permission android:name="android.permission.INTERNET" /><uses-permission android:name="android.permission.ACCESS_NETWORK_STATE" /><uses-permission android:name="android.permission.ACCESS_WIFI_STATE" /><uses-permission android:name="android.permission.RECORD_AUDIO" /><uses-permission android:name="android.permission.MODIFY_AUDIO_SETTINGS" /><uses-permission android:name="android.permission.BLUETOOTH" /><uses-permission android:name="android.permission.CAMERA" /><uses-feature android:name="android.hardware.camera.autofocus" />
注意:
android:hardwareAccelerated="false"を設定しないでください。ハードウェアアクセラレーションをオフにすると、相手のビデオストリームがレンダリングできなくなります。RTC Engine SDKには権限申請ロジックが組み込まれていないため、適切な権限と機能を自身で宣言する必要があります。一部の権限(ストレージ、録音、カメラなど)は実行時に動的に申請する必要があります。
もしAndroidプロジェクトの
targetSdkVersionが31または対象デバイスがAndroid 12以上のシステムバージョンに関連している場合、Bluetooth機能を正常に使用するため、公式にはコード内でandroid.permission.BLUETOOTH_CONNECT権限を動的な申請する必要があります。詳細はBluetooth権限を参照してください。2. 難読化設定
私たちはSDK内部でJavaのリフレクション特性を使用しているため、proguard-rules.proファイル内でSDK関連クラスを難読化しないリストに追加する必要があります。
-keep class com.tencent.** { *; }-keep class org.light.** { *;}-keep class org.libpag.** { *;}-keep class org.extra.** { *;}-keep class com.gyailib.**{ *;}-keep class androidx.exifinterface.** { *;}
ステップ4:認証とライセンス
UserSigは、Tencent Cloudが設計したセキュリティ保護署名であり、悪意のある攻撃者によるクラウドサービスの使用権の盗用を防ぐことを目的としています。RTC Engineは入室時に認証を行います。
デバッグフェーズ:クライアントサンプルコードとコントロールパネル取得の2つの方法でUserSigを計算生成でき、デバッグテストのみに使用します。
本番フェーズ:クライアントがリバースエンジニアリングでキーが漏洩するのを防ぐため、より高いセキュリティレベルのサーバー側UserSig計算を推奨します。
具体的な実装は以下の通りです:
1. AppがSDKの初期化関数を呼び出す前に、最初にサーバーにUserSigをリクエストします。
2. サーバーはSDKAppIDとUserIDに基づいてUserSigを計算します。
3. サーバーは計算されたUserSigをAppに返します。
4. Appは、特定のAPIを通じてSDKにUserSigを伝達します。
5. SDKがSDKAppID + UserID + UserSigをTencent Cloudのクラウドサーバーに提出して検証します。
6. Tencent CloudはUserSigを検証し、合法性を確認します。
7. 検証が完了すると、RTC Engine SDKにリアルタイム・オーディオ・ビデオサービスを提供します。


注意:
デバッグフェーズのローカルUserSig計算方式は、オンライン環境に適用することは推奨しません。逆コンパイルによって容易に解読され、キーが漏洩する可能性があります。
複数の言語(Java/GO/PHP/Nod.js/Python/C#/C++)のUserSigサーバーサイド計算のソースコードを提供しています。詳細はサーバーサイドUserSig計算を参照してください。
美顔 AR エフェクトを使用する前に、Tencent Cloudにライセンス証明を検証する必要があります。Licenseを設定するには、License KeyとLicense URLが必要です。サンプルコードは以下の通りです。
import com.tencent.xmagic.telicense.TELicenseCheck;// Licenseのダウンロードや更新をトリガーするだけで、認証結果を気にしない場合は、第4のパラメータにnullを渡してください。TELicenseCheck.getInstance().setTELicense(context, URL, KEY, new TELicenseCheck.TELicenseCheckListener() {@Overridepublic void onLicenseCheckFinish(int errorCode, String msg) {// 注意:このコールバックは必ずしも呼び出しスレッドで実行されるわけではありません。if (errorCode == TELicenseCheck.ERROR_OK) {// 認証成功} else {// 認証失敗}}});
注意:
関連業務モジュールの初期化コードで認証許可をトリガーすることをお勧めします。これにより、使用直前にLicenseをダウンロードすることを避けることができます。また、認証時にはネットワーク権限が必要です。
実際のアプリケーションのパッケージネームは、License作成時にバインドされたPackage Nameと完全に一致していなければならず、そうでない場合はLicenseの検証に失敗し、詳細は認証エラーコードを参照してください。
ステップ5:SDKの初期化
// RTC Engine SDK インスタンスの作成(シングルトンパターン)TRTCCloud mTRTCCloud = TRTCCloud.sharedInstance(context);// イベントリスナーを設定するmTRTCCloud.addListener(trtcSdkListener);// SDKからの各種イベント通知(例:エラーコード、警告コード、オーディオ・ビデオの状態パラメータなど)private TRTCCloudListener trtcSdkListener = new TRTCCloudListener() {@Overridepublic void onError(int errCode, String errMsg, Bundle extraInfo) {Log.d(TAG, errCode + errMsg);}@Overridepublic void onWarning(int warningCode, String warningMsg, Bundle extraInfo) {Log.d(TAG, warningCode + warningMsg);}};// イベントリスナーを削除mTRTCCloud.removeListener(trtcSdkListener);// RTC Engine SDK インスタンスの破棄(シングルトンパターン)TRTCCloud.destroySharedInstance();
説明:
import com.tencent.xmagic.XmagicApi;// 美顔SDKを初期化XmagicApi mXmagicApi = new XmagicApi(context, XmagicResParser.getResPath(), new XmagicApi.OnXmagicPropertyErrorListener());// 開発デバッグ時には、ログレベルをDEBUGに設定できますが、パフォーマンスに影響しますので、リリースパッケージではWARNに設定してください。mXmagicApi.setXmagicLogLevel(Log.WARN);// 美顔SDKをリリース、この方法はGLスレッド内で呼び出す必要があります。mXmagicApi.onDestroy();
説明:
アクセスの流れ
APIタイムライン図

ステップ1:アンカーが入室、プッシュを開始する
RTC Engine SDKは、ビデオ画面を表示するコントロールとして
TXCloudVideoViewタイプのみをサポートしています。そのため、まずレイアウトファイルでビューレンダリングコントロールを定義する必要があります。<com.tencent.rtmp.ui.TXCloudVideoViewandroid:id="@+id/live_cloud_view_main"android:layout_width="match_parent"android:layout_height="match_parent" />
注意:
1. アンカーが入室する前に、ローカルビデオのプレビューとオーディオのキャプチャーを開始します。
// アンカーのローカル画面のプレビューを表示するためのビデオレンダリングコントロールを取得TXCloudVideoView mTxcvvAnchorPreviewView = findViewById(R.id.live_cloud_view_main);// ビデオエンコードのパラメータを設定し、リモートのユーザーが見る画面の品質を決定TRTCCloudDef.TRTCVideoEncParam encParam = new TRTCCloudDef.TRTCVideoEncParam();encParam.videoResolution = TRTCCloudDef.TRTC_VIDEO_RESOLUTION_960_540;encParam.videoFps = 15;encParam.videoBitrate = 1300;encParam.videoResolutionMode = TRTCCloudDef.TRTC_VIDEO_RESOLUTION_MODE_PORTRAIT;mTRTCCloud.setVideoEncoderParam(encParam);// ビデオキャプチャーには、boolean mIsFrontCameraでフロント/アウトカメラを指定できます。mTRTCCloud.startLocalPreview(mIsFrontCamera, mTxcvvAnchorPreviewView);// ここでは音声品質を指定。低いから高い順:SPEECH/DEFAULT/MUSICmTRTCCloud.startLocalAudio(TRTCCloudDef.TRTC_AUDIO_QUALITY_DEFAULT);
注意:
業務のニーズに応じて、ビデオエンコーディングのパラメータTRTCVideoEncParamを自由に設定できます。各グレードの最適な解像度とビットレートの組み合わせの詳細は、解像度ビットレート参照表を参照してください。
enterRoomの前に、上記のインターフェースを呼び出すと、SDKはカメラのプレビューとオーディオのキャプチャーのみを開始し、enterRoomを呼び出した後にのみプッシュを開始します。enterRoomの後に、上記のインターフェースを呼び出すと、SDKはカメラのプレビューとオーディオのキャプチャーを開始し、自動的にプッシュを開始します。2. アンカーはローカル画面のレンダリングパラメータと、エンコーダー出力画面モード(任意項目)を設定します。
TRTCCloudDef.TRTCRenderParams params = new TRTCCloudDef.TRTCRenderParams();params.mirrorType = TRTCCloudDef.TRTC_VIDEO_MIRROR_TYPE_AUTO; // イメージモードparams.fillMode = TRTCCloudDef.TRTC_VIDEO_RENDER_MODE_FILL; // フィルモードparams.rotation = TRTCCloudDef.TRTC_VIDEO_ROTATION_0; // 回転角度// ローカル画面のレンダリングパラメータを設定mTRTCCloud.setLocalRenderParams(params);// エンコーダー出力のイメージモードを設定mTRTCCloud.setVideoEncoderMirror(boolean mirror);// ビデオエンコーダーの出力する画像の向きを設定mTRTCCloud.setVideoEncoderRotation(int rotation);
注意:
ローカル画面のレンダリングパラメータの設定は、ローカル画面のレンダリング効果にのみ影響します。
エンコーダーの出力モードを設定すると、ルームの他のユーザーが見る(およびクラウドに録画されたファイルの)画面効果に影響します。
3. アンカーが正式にライブを開始し、入室しプッシュします。
public void enterRoomByAnchor(String roomId, String userId) {TRTCCloudDef.TRTCParams params = new TRTCCloudDef.TRTCParams();// 文字列のルーム番号を例にparams.strRoomId = roomId;params.userId = userId;// 業務バックエンドから取得したUserSigparams.userSig = getUserSig(userId);// 自分のSDKAppIDに置き換えるparams.sdkAppId = SDKAppID;// アンカーロール指定params.role = TRTCCloudDef.TRTCRoleAnchor;// インタラクティブライブシナリオで入室mTRTCCloud.enterRoom(params, TRTCCloudDef.TRTC_APP_SCENE_LIVE);}// 入室結果イベントコールバック@Overridepublic void onEnterRoom(long result) {if (result > 0) {// resultは入室にかかった時間(ミリ秒)Log.d(TAG, "Enter room succeed");} else {// result入室失敗のエラーコードLog.d(TAG, "Enter room failed");}}
注意:
RTC Engineのルーム番号は整数型の
roomIdと文字列型のstrRoomIdに分かれており、2種類のルームは相互接続されません。ルーム番号のタイプを統一することをお勧めします。RTC Engineのユーザーロールは配信者と視聴者に分かれており、配信者のみがストリーミング権限を持ちます。入室時にはユーザーロールを指定する必要があり、指定がない場合はデフォルトで配信者ロールになります。
ライブショーシナリオでは、入室モードは
TRTC_APP_SCENE_LIVEを選択することをお勧めします。ステップ2:視聴者が入室してプル
1. 視聴者がRTC Engine ルームに入室。
public void enterRoomByAudience(String roomId, String userId) {TRTCCloudDef.TRTCParams params = new TRTCCloudDef.TRTCParams();// 文字列のルーム番号を例にparams.strRoomId = roomId;params.userId = userId;// 業務バックエンドから取得したUserSigparams.userSig = getUserSig(userId);// 自分のSDKAppIDに置き換えるparams.sdkAppId = SDKAppID;// 指定視聴者ロールparams.role = TRTCCloudDef.TRTCRoleAudience;// インタラクティブライブシナリオで入室mTRTCCloud.enterRoom(params, TRTCCloudDef.TRTC_APP_SCENE_LIVE);}// 入室結果イベントコールバック@Overridepublic void onEnterRoom(long result) {if (result > 0) {// resultは入室にかかった時間(ミリ秒)Log.d(TAG, "Enter room succeed");} else {// result入室失敗のエラーコードLog.d(TAG, "Enter room failed");}}
2. 視聴者がアンカーのオーディオ・ビデオストリームを購読します。
@Overridepublic void onUserAudioAvailable(String userId, boolean available) {// リモートユーザーが自分のオーディオをパブリッシュ/キャンセル// 自動購読モードでは、何も操作する必要はありません。SDKはリモートユーザーのオーディオを自動的に再生します。}@Overridepublic void onUserVideoAvailable(String userId, boolean available) {// リモートユーザーがメインビデオ画面をパブリッシュ/キャンセルif (available) {// リモートユーザーのビデオストリームを購読し、ビデオレンダリングコントロールにバインドmTRTCCloud.startRemoteView(userId, TRTCCloudDef.TRTC_VIDEO_STREAM_TYPE_BIG, TXCloudVideoView view);} else {// リモートユーザーのビデオストリームの購読を停止し、レンダリングコントロールをリリースmTRTCCloud.stopRemoteView(userId, TRTCCloudDef.TRTC_VIDEO_STREAM_TYPE_BIG);}}
3. 視聴者がリモート画面のレンダリングモードを設定します(任意項目)。
TRTCCloudDef.TRTCRenderParams params = new TRTCCloudDef.TRTCRenderParams();params.mirrorType = TRTCCloudDef.TRTC_VIDEO_MIRROR_TYPE_AUTO; // イメージモードparams.fillMode = TRTCCloudDef.TRTC_VIDEO_RENDER_MODE_FILL; // フィルモードparams.rotation = TRTCCloudDef.TRTC_VIDEO_ROTATION_0; // 回転角度// リモート画面のレンダリングモードを設定mTRTCCloud.setRemoteRenderParams(userId, TRTCCloudDef.TRTC_VIDEO_STREAM_TYPE_BIG, params)
ステップ3:視聴者の交流インタラクション
1. 視聴者がアンカーロールに切り替わります。
// アンカーロールに切り替えmTRTCCloud.switchRole(TRTCCloudDef.TRTCRoleAnchor);// ロール切り替えイベントコールバック@Overridepublic void onSwitchRole(int errCode, String errMsg) {if (errCode == TXLiteAVCode.ERR_NULL) {// ロールの切り替えに成功}}
2. 視聴者がローカルのオーディオ・ビデオのキャプチャーおよびプッシュを開始します。
// マイクオン視聴者のローカル画面プレビューを表示するためのビデオレンダリングコントロールを取得します。TXCloudVideoView mTxcvvAudiencePreviewView = findViewById(R.id.live_cloud_view_sub);// ビデオエンコードのパラメータを設定し、リモートのユーザーが見る画面の品質を決定TRTCCloudDef.TRTCVideoEncParam encParam = new TRTCCloudDef.TRTCVideoEncParam();encParam.videoResolution = TRTCCloudDef.TRTC_VIDEO_RESOLUTION_480_270;encParam.videoFps = 15;encParam.videoBitrate = 550;encParam.videoResolutionMode = TRTCCloudDef.TRTC_VIDEO_RESOLUTION_MODE_PORTRAIT;mTRTCCloud.setVideoEncoderParam(encParam);// ビデオキャプチャーには、boolean mIsFrontCameraでフロント/アウトカメラを指定できます。mTRTCCloud.startLocalPreview(mIsFrontCamera, mTxcvvAudiencePreviewView);// ここでは音声品質を指定。低いから高い順:SPEECH/DEFAULT/MUSICmTRTCCloud.startLocalAudio(TRTCCloudDef.TRTC_AUDIO_QUALITY_DEFAULT);
注意:
業務のニーズに応じて、ビデオエンコーディングのパラメータTRTCVideoEncParamを自由に設定できます。各グレードの最適な解像度とビットレートの組み合わせの詳細は、解像度ビットレート参照表を参照してください。
3. 視聴者がマイクオフにし、プッシュを停止します。
// 視聴者ロールに切り替えるmTRTCCloud.switchRole(TRTCCloudDef.TRTCRoleAudience);// ロール切り替えイベントコールバック@Overridepublic void onSwitchRole(int errCode, String errMsg) {if (errCode == TXLiteAVCode.ERR_NULL) {// カメラのキャプチャーのパブリッシュを停止mTRTCCloud.stopLocalPreview();// マイクのキャプチャー及びパブリッシュを停止mTRTCCloud.stopLocalAudio();}}
ステップ4:ルームの退出および削除
1. ルームから退出
public void exitRoom() {mTRTCCloud.stopLocalAudio();mTRTCCloud.stopLocalPreview();mTRTCCloud.exitRoom();}// 退室イベントコールバック@Overridepublic void onExitRoom(int reason) {if (reason == 0) {Log.d(TAG, "exitRoomアクティブコールでルーム退出します");} else if (reason == 1) {Log.d(TAG, "現在のルームからサーバーによってキックされました");} else if (reason == 2) {Log.d(TAG, "現在のルームは解散されました");}}
注意:
SDKが使うすべてのリソースがリリースされた後、SDKは
onExitRoomコールバック通知をスローして知らせます。再度
enterRoomを呼び出す場合や他のオーディオ・ビデオSDKに切り替える場合は、onExitRoomのコールバックが返ってくるまで関連操作を行わないでください。そうしないと、カメラやマイクが強制的に使用されるなど、さまざまな異常が発生する可能性があります。2. ルームを解散する
サーバー側解散:RTC Engineはサーバー側でルームを解散するAPI
DismissRoom(数字ルームIDと文字列ルームIDを区別)を提供しています。このインターフェースを呼び出すことで、ルーム内の全ユーザーを退室させ、ルームを解散することができます。クライアント側解散:各クライアントのルーム退室
exitRoom インターフェースを通じて、ルーム内の全ての配信者と視聴者の退室を完了させます。RTC Engineのルームライフサイクルルールに従い、ルームは自動的に解散されます。詳細はルーム退室をご参照ください。注意:
ライブ配信が終了した後、サーバー側でAPIを呼び出してルームを確実に解散することをお勧めします。視聴者が誤って入室し、予期しない費用が発生するのを防げます。
高度機能
アンカーのクロスルームPK
1. 任意の一方がクロスルームPKを発起します。
public void connectOtherRoom(String roomId, String userId) {try {JSONObject jsonObj = new JSONObject();// 数字のルーム番号はroomIdです。jsonObj.put("strRoomId", roomId);jsonObj.put("userId", userId);mTRTCCloud.ConnectOtherRoom(jsonObj.toString());} catch (JSONException e) {e.printStackTrace();}}// クロスルームPKのレスポンスコールバック@Overridepublic void onConnectOtherRoom(String userId, int errCode, String errMsg) {// クロスルームアンカーと交流したいユーザーID// エラーコード、ERR_NULLはリクエスト成功// エラーメッセージ}
注意:
クロスルームPK交流のローカルユーザーとリモートユーザーは、両方ともアンカーロールでなければならず、両方とも音声またはビデオのアップストリームが必要です。
2. 二つのルームの全てのユーザーは、もう一つのルームからのPKアンカーのオーディオ・ビデオストリームの利用可能コールバックを受け取ります。
@Overridepublic void onUserAudioAvailable(String userId, boolean available) {// リモートユーザーが自分のオーディオをパブリッシュ/キャンセル// 自動購読モードでは、何も操作する必要はありません。SDKはリモートユーザーのオーディオを自動的に再生します。}@Overridepublic void onUserVideoAvailable(String userId, boolean available) {// リモートユーザーがメインビデオ画面をパブリッシュ/キャンセルif (available) {// リモートユーザーのビデオストリームを購読し、ビデオレンダリングコントロールにバインドmTRTCCloud.startRemoteView(userId, TRTCCloudDef.TRTC_VIDEO_STREAM_TYPE_BIG, TXCloudVideoView view);} else {// リモートユーザーのビデオストリームの購読を停止し、レンダリングコントロールをリリースmTRTCCloud.stopRemoteView(userId, TRTCCloudDef.TRTC_VIDEO_STREAM_TYPE_BIG);}}
3. 任意の一方がクロスルームPKを退出します。
// クロスルームPKからの退出mTRTCCloud.DisconnectOtherRoom();// クロスルームPKの退出結果コールバック@Overridepublic void onDisConnectOtherRoom(int errCode, String errMsg) {super.onDisConnectOtherRoom(errCode, errMsg);}
注意:
DisconnectOtherRoom()を呼び出した後、他のすべてのルームのアンカーとのクロスルームPKを退出します。クロスルームPKの発起側と受信側のどちらでも
DisconnectOtherRoom()でクロスルームPKを退出することができます。サードパーティー美顔アクセス
RTC Engineはサードパーティ製の美顔エフェクト製品の導入をサポートしており、以下では美顔ARを例に、サードパーティ製美顔の導入プロセスを説明します。
1. 美顔AR SDKの統合、License認証の申請については、詳細は導入準備手順を参照して実装してください。
2. リソースコピー(該当する場合)。リソースファイルがassetsディレクトリに内蔵されている場合、使用する前にAppのプライベートディレクトリにcopyする必要があります。
XmagicResParser.setResPath(new File(getFilesDir(), "xmagic").getAbsolutePath());//loading//リソースファイルをプライベートディレクトリにcopyする必要がありますが、一度だけ実行必要です。XmagicResParser.copyRes(getApplicationContext());
XmagicResParser.setResPath(ダウンロードしたリソースファイルのローカルパス);
3. サードパーティ製美顔のビデオデータコールバックを設定し、美顔SDKが処理した各フレームのデータ結果をRTC Engine SDK内部に渡してレンダリング処理を行います。
mTRTCCloud.setLocalVideoProcessListener(TRTCCloudDef.TRTC_VIDEO_PIXEL_FORMAT_Texture_2D, TRTCCloudDef.TRTC_VIDEO_BUFFER_TYPE_TEXTURE, new TRTCCloudListener.TRTCVideoFrameListener() {@Overridepublic void onGLContextCreated() {// SDK内部のOpenGL環境が作成、この時点でサードパーティー美顔の初期化作業が可能if (mXmagicApi == null) {XmagicApi mXmagicApi = new XmagicApi(context, XmagicResParser.getResPath(), new XmagicApi.OnXmagicPropertyErrorListener());} else {mXmagicApi.onResume();}}@Overridepublic int onProcessVideoFrame(TRTCCloudDef.TRTCVideoFrame srcFrame, TRTCCloudDef.TRTCVideoFrame dstFrame) {// サードパーティー美顔コンポーネントをアクセスするためのビデオ処理コールバックif (mXmagicApi != null) {dstFrame.texture.textureId = mXmagicApi.process(srcFrame.texture.textureId, srcFrame.width, srcFrame.height);}return 0;}@Overridepublic void onGLContextDestory() {// SDK内部のOpenGL環境が破棄、この時点でサードパーティー美顔のリソース破棄が可能mXmagicApi.onDestroy();}});
注意:
ステップ1とステップ2は、異なるサードパーティ製美顔製品によって実装方法が異なりますが、ステップ3はRTC Engineがサードパーティ製美顔を統合するための汎用的かつ重要なステップです。
2-wayエンコードモード
2-wayエンコードモードを有効にすると、現在ユーザーのエンコーダーは、「HD大画面」と「SD小画面」の2つのビデオストリームを同時に出力します(ただし、オーディオストリームは1つだけです)。これにより、ルームの他のユーザーは、自分のネットワーク状況や画面のサイズに応じて、「HD大画面」または「SD小画面」を選択して購読できます。
1. 大小画面の2-wayエンコードモードを有効にします。
public void enableDualStreamMode(boolean enable) {// 小画面のビデオエンコードパラメータ(カスタマイズ可能)TRTCCloudDef.TRTCVideoEncParam smallVideoEncParam = new TRTCCloudDef.TRTCVideoEncParam();smallVideoEncParam.videoResolution = TRTCCloudDef.TRTC_VIDEO_RESOLUTION_480_270;smallVideoEncParam.videoFps = 15;smallVideoEncParam.videoBitrate = 550;smallVideoEncParam.videoResolutionMode = TRTCCloudDef.TRTC_VIDEO_RESOLUTION_MODE_PORTRAIT;mTRTCCloud.enableEncSmallVideoStream(enable, smallVideoEncParam);}
注意:
2-wayエンコードを開始すると、より多くのCPUとネットワーク帯域幅を消費するため、Mac、Windowsまたは高パフォーマンスのPadでの使用を検討できますが、携帯端末での使用はお勧めしません。
2. リモートユーザーのビデオストリームのプルタイプを選択します。
// リモートユーザーのビデオストリームを購読する際にストリームタイプが選択可能mTRTCCloud.startRemoteView(userId, streamType, videoView);// 指定されたリモートユーザーの大画面と小画面をいつでも切り替え可能mTRTCCloud.setRemoteVideoStreamType(userId, streamType);
注意:
2-wayエンコードを有効にした後、指定されたビデオストリームタイプ
streamTypeをTRTC_VIDEO_STREAM_TYPE_SMALLに設定することで、低解像度の小画面で視聴することができます。ビューレンダリングコントロール
RTC Engineには、ビデオ画面を操作する必要があるインターフェースが多くあり、これらのインターフェースではすべてビデオレンダリングコントロールの指定が必要です。Androidプラットフォームでは、
TXCloudVideoViewをビデオレンダリングコントロールとして使用し、SurfaceViewとTextureViewの2つのレンダリング方式をサポートしています。以下、レンダリングコントロールのタイプを指定する方法と、ビデオレンダリングコントロールを更新する方法について説明します。1. 特定のプランを強制的に使用したい場合や、ローカルビデオレンダリングコントロールを
TXCloudVideoViewに変換したい場合は、以下の方法でプログラムを組めます。// TextureViewの強制使用TextureView textureView = findViewById(R.id.texture_view);TXCloudVideoView cloudVideoView = new TXCloudVideoView(context);cloudVideoView.addVideoView(textureView);// SurfaceViewの強制使用SurfaceView surfaceView = findViewById(R.id.surface_view);TXCloudVideoView cloudVideoView = new TXCloudVideoView(surfaceView);
2. 業務に表示領域の切り替えに関するインタラクティブなシーンが含まれる場合、RTC Engine SDKを使用してローカルプレビュー画面を更新したり、リモートユーザーのビデオレンダリングコントロール機能を実装したりできます。
// ローカルプレビュー画面のレンダリングコントロールを更新mTRTCCloud.updateLocalView(videoView);// リモートユーザーのビデオレンダリングコントロールを更新mTRTCCloud.updateRemoteView(userId, streamType, videoView);
注意:
パラメーター
videoViewにターゲットビデオレンダリングコントロールを渡します。streamTypeはTRTC_VIDEO_STREAM_TYPE_BIGとTRTC_VIDEO_STREAM_TYPE_SUBのみに対応します。ライブ配信のインタラクティブメッセージ
ライブ配信シーンではインタラクションは特に重要で、ユーザーはいいねメッセージ、ギフトメッセージ、弾幕メッセージなどの方法で配信者とインタラクションを行います。ライブ配信インタラクション機能を実装するには、Chatサービスの有効化とChat SDKのインポートが必要です。詳細な手順については音声チャットルーム導入ガイド-導入準備をご参照ください。
いいねメッセージ
1. クライアントでいいねに関連するグループカスタムメッセージを送信し、送信成功後に業務側でローカルにいいねエフェクトをレンダリングします。
// いいねメッセージのボディーJSONObject jsonObject = new JSONObject();try {jsonObject.put("cmd", "like_msg");JSONObject msgJsonObject = new JSONObject();msgJsonObject.put("type", 1); // いいねの種類msgJsonObject.put("likeCount", 10); // いいねの数jsonObject.put("msg", msgJsonObject);} catch (JSONException e) {e.printStackTrace();}String data = jsonObject.toString();// グループカスタムメッセージを送信(「いいね」メッセージは低優先度に設定することをお勧めします)V2TIMManager.getInstance().sendGroupCustomMessage(data.getBytes(), mRoomId,V2TIMMessage.V2TIM_PRIORITY_LOW, new V2TIMValueCallback<V2TIMMessage>() {@Overridepublic void onError(int i, String s) {// いいねメッセージの送信に失敗}@Overridepublic void onSuccess(V2TIMMessage v2TIMMessage) {// いいねメッセージの送信に成功// ローカルでの「いいね」エフェクトのレンダリング}});
2. ルーム内の他のユーザークライアントがグループカスタムメッセージのコールバックを受信し、メッセージを解析していいねエフェクトをレンダリングします。
// グループカスタムメッセージを受信V2TIMManager.getInstance().addSimpleMsgListener(new V2TIMSimpleMsgListener() {@Overridepublic void onRecvGroupCustomMessage(String msgID, String groupID, V2TIMGroupMemberInfo sender, byte[] customData) {String customStr = new String(customData);if (!customStr.isEmpty()) {try {JSONObject jsonObject = new JSONObject(customStr);String command = jsonObject.getString("cmd");JSONObject messageJsonObject = jsonObject.getJSONObject("msg");if (command.equals("like_msg")) {int type = messageJsonObject.getInt("type"); // いいねの種類int likeCount = messageJsonObject.getInt("likeCount"); // いいねの数// いいねの種類と数に応じていいねの効果をレンダリング}} catch (JSONException e) {e.printStackTrace();}}}});
ギフトメッセージ
1. ギフト発送側が業務サーバーにリクエストを送り、業務サーバーが課金決済を完了した後にREST APIを呼び出してグループにカスタムメッセージを送信します。
1.1 リクエストURLサンプル
https://xxxxxx/v4/group_open_http_svc/send_group_msg?sdkappid=88888888&identifier=admin&usersig=xxx&random=99999999&contenttype=json
1.2 リクエストボディサンプル
{"GroupId": "@TGS#12DEVUDHQ","Random": 2784275388,"MsgPriority": "High", // メッセージの優先度、ギフトメッセージは高優先度に設定するべきです"MsgBody": [{"MsgType": "TIMCustomElem","MsgContent": {// type: ギフトタイプ; giftUrl: ギフトリソースアドレス; giftName: ギフト名称; giftCount: ギフト数"Data": "{\"cmd\": \"gift_msg\", \"msg\": {\"type\": 1, \"giftUrl\": \"xxx\", \"giftName\": \"xxx\", \"giftCount\": 1}}"}}]}
2. ルーム内の他のユーザークライアントがグループカスタムメッセージのコールバックを受信し、その後メッセージを解析してギフトエフェクトをレンダリングします。
// グループカスタムメッセージを受信V2TIMManager.getInstance().addSimpleMsgListener(new V2TIMSimpleMsgListener() {@Overridepublic void onRecvGroupCustomMessage(String msgID, String groupID, V2TIMGroupMemberInfo sender, byte[] customData) {String customStr = new String(customData);if (!customStr.isEmpty()) {try {JSONObject jsonObject = new JSONObject(customStr);String command = jsonObject.getString("cmd");JSONObject messageJsonObject = jsonObject.getJSONObject("msg");if (command.equals("gift_msg")) {int type = messageJsonObject.getInt("type"); // ギフトタイプint giftCount = messageJsonObject.getInt("giftCount"); // ギフトの数String giftUrl = messageJsonObject.getString("giftUrl"); // ギフトリソースアドレスString giftName = messageJsonObject.getString("giftName"); // ギフト名称// ギフトタイプ、ギフト数、ギフトリソースアドレス、ギフト名称に基づいてギフトのエフェクトをレンダリングします。}} catch (JSONException e) {e.printStackTrace();}}}});
弾幕メッセージ
ショー配信ルームでは通常、テキスト形式の弾幕メッセージによるインタラクションがあり、これは Chat のグループチャット通常テキストメッセージの送信及び受信によって実現できます。
// パブリックチャットに弾幕メッセージを送信V2TIMManager.getInstance().sendGroupTextMessage(text, groupID, V2TIMMessage.V2TIM_PRIORITY_NORMAL, new V2TIMValueCallback<V2TIMMessage>() {@Overridepublic void onError(int i, String s) {// 弾幕メッセージの送信に失敗}@Overridepublic void onSuccess(V2TIMMessage v2TIMMessage) {// 弾幕メッセージの送信に成功// ローカルにメッセージテキストを表示}});// パブリックチャットの弾幕メッセージを受信V2TIMManager.getInstance().addSimpleMsgListener(new V2TIMSimpleMsgListener() {@Overridepublic void onRecvGroupTextMessage(String msgID, String groupID, V2TIMGroupMemberInfo sender, String text) {// 送信者情報senderとメッセージテキストtextに基づいて弾幕メッセージをレンダリング}});
注意:
ギフトメッセージを高優先度に設定することをお勧めします。弾幕メッセージは通常の優先度に設定し、いいねメッセージは低優先度に設定してください。
自分はクライアントでグループチャットメッセージを送信しても、メッセージ受信コールバックはトリガーされません。グループ内の他のユーザーのみが受信できます。
異常処理
異常エラー処理
1. UserSig関連。UserSig検証に失敗すると入室に失敗します。UserSigツールを使用して検証できます。
列挙値 | 取得値 | 説明 |
ERR_TRTC_INVALID_USER_SIG | -3320 | 入室パラメータUserSigが正しくありません。 TRTCParams.userSigが空であるかどうかを確認してください。 |
ERR_TRTC_USER_SIG_CHECK_FAILED | -100018 | UserSig検証失敗、パラメータ TRTCParams.userSigが正しく入力されているか、または期限切れでないかを確認してください。 |
2. 入退室関連。入室に失敗した場合は、まず入室パラメータが正しいかどうかを確認してください。また、入退室インターフェースは必ずペアで呼び出す必要があります。入室に失敗した場合でも、退室インターフェースを呼び出す必要があります。
列挙値 | 取得値 | 説明 |
ERR_TRTC_CONNECT_SERVER_TIMEOUT | -3308 | 入室リクエストがタイムアウトしました。ネットワークが切断されているか、VPNが使用されているかを確認してください。また、4Gに切り替えてテストすることもできます。 |
ERR_TRTC_INVALID_SDK_APPID | -3317 | 入室パラメータsdkAppIdエラー。 TRTCParams.sdkAppIdが空であるかどうか確認してください。 |
ERR_TRTC_INVALID_ROOM_ID | -3318 | 入室パラメータroomIdエラー。 TRTCParams.roomIdまたはTRTCParams.strRoomIdが空であるかどうか確認してください。roomIdとstrRoomIdは混在できません。 |
ERR_TRTC_INVALID_USER_ID | -3319 | 入室パラメータuserIdが正しくありません。 TRTCParams.userIdが空であるかどうかを確認してください。 |
ERR_TRTC_ENTER_ROOM_REFUSED | -3340 | 入室リクエストが拒否されました。 enterRoomで同じIDのルームに連続して入室しようとしていないか確認してください。 |
3. デバイス関連。デバイス関連のエラーをリスニングし、関連するエラーが発生した場合にUIでユーザーに通知します。
列挙値 | 取得値 | 説明 |
ERR_CAMERA_START_FAIL | -1301 | カメラの起動に失敗しました。例えば、WindowsまたはMacデバイスで、カメラの設定プログラム(ドライバー)に異常があります。デバイスを無効にしてから再度有効にするか、マシンを再起動するか、または設定プログラムを更新してください。 |
ERR_MIC_START_FAIL | -1302 | マイクの起動に失敗しました。例えば、WindowsまたはMacデバイスで、マイクの設定プログラム(ドライバー)に異常があります。デバイスを無効にしてから再度有効にするか、マシンを再起動するか、設定プログラムを更新してください。 |
ERR_CAMERA_NOT_AUTHORIZED | -1314 | カメラが許可されていません。これは通常、モバイルデバイスで発生し、ユーザーによって権限が拒否された可能性があります。 |
ERR_MIC_NOT_AUTHORIZED | -1317 | マイクが許可されていません。これは通常、モバイルデバイスで発生し、ユーザーによって権限が拒否された可能性があります。 |
ERR_CAMERA_OCCUPY | -1316 | カメラが使用中です。他のカメラを試してみてください。 |
ERR_MIC_OCCUPY | -1319 | マイクが使用中です。たとえば、モバイルデバイスが通話中の場合、マイクを開くと失敗します。 |
リモートイメージモードが無効の場合
RTC Engine 設定画面ミラーリングは、ローカルプレビューミラーリング
setLocalRenderParams とビデオエンコーダーミラーリングsetVideoEncoderMirrorに分かれており、それぞれローカルプレビュー画面のミラーリング効果と、ビデオエンコード出力画面のミラーリング効果(リモート視聴者およびクラウド録画のミラーリングモード)に影響します。ローカルプレビューのイメージエフェクトをリモートの視聴者側で同時に有効にしたい場合は、以下の方法でエンコードしてください。// ローカル画面のレンダリングパラメータを設定TRTCCloudDef.TRTCRenderParams params = new TRTCCloudDef.TRTCRenderParams();params.mirrorType = TRTCCloudDef.TRTC_VIDEO_MIRROR_TYPE_ENABLE; // イメージモードparams.fillMode = TRTCCloudDef.TRTC_VIDEO_RENDER_MODE_FILL; // フィルモードparams.rotation = TRTCCloudDef.TRTC_VIDEO_ROTATION_0; // 回転角度mTRTCCloud.setLocalRenderParams(params);// エンコーダー出力のイメージモードを設定mTRTCCloud.setVideoEncoderMirror(true);
カメラのズーム/フォーカス/切り替えの問題
ショールーム配信シーンでは、配信者がカメラに対してカスタマイズ調整のニーズを持つ場合があり、RTC Engine SDKのデバイス管理クラスにはこのようなニーズに対応する関連インターフェースも用意されています。
1. カメラのズーム倍率を照会および設定します。
// カメラの最大ズーム倍率を取得する(モバイル端末のみ適用)float zoomRatio = mTRTCCloud.getDeviceManager().getCameraZoomMaxRatio();// カメラのズーム倍率を設定する(モバイル端末のみ適用)// 値の範囲は1-5で、1が最も遠く(通常のカメラ)、5が最も近い(拡大鏡)です。推奨最大値は5で、5を超えるとビデオデータがぼやけてしまいます。mTRTCCloud.getDeviceManager().setCameraZoomRatio(zoomRatio);
2. カメラのフォーカス機能と位置を設定します。
// カメラのオートフォーカス機能をオンまたはオフ(モバイル端末のみ適用)mTRTCCloud.getDeviceManager().enableCameraAutoFocus(false);// カメラのフォーカス位置を設定(モバイル端末のみ適用)// このインターフェースを使用する前提条件は、まずenableCameraAutoFocusでオートフォーカス機能をオフにすることです。mTRTCCloud.getDeviceManager().setCameraFocusPosition(int x, int y);
3. 判断し、インカメラまたはアウトカメラを切り替えます。
// 現在がインカメラかどうかを判断(モバイル端末のみ適用)boolean isFrontCamera = mTRTCCloud.getDeviceManager().isFrontCamera();// インカメラとアウトカメラを切り替え(モバイル端末のみ適用)// trueに渡す: インカメラに。falseに渡す: アウトカメラにmTRTCCloud.getDeviceManager().switchCamera(!isFrontCamera);