Android

Business Process

This section summarizes some common business processes in live showroom, helping you better understand the implementation process of the entire scenario.
Anchor Starting and Ending Live Streaming
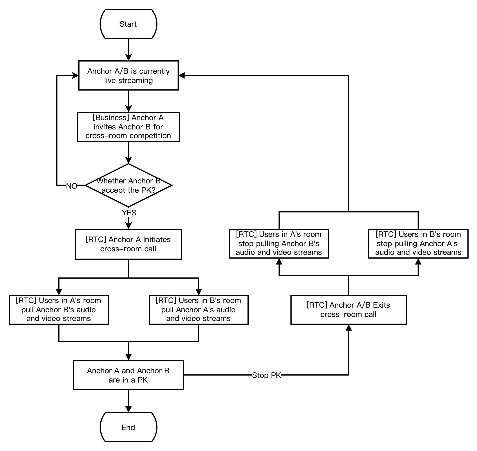
Anchor Initiating Cross-Room Mic-Connection PK
RTC Audience Entering the Room for Mic-Connection
The following figure shows the process of an anchor (room owner) local preview, creating a room, entering the room to start the live streaming, and leaving the room to end the live streaming.



The following figure shows the process of Anchor A inviting Anchor B for a cross-room mic-connection PK. During the cross-room mic-connection PK, the audiences in both rooms can see the PK mic-connection live streaming of the two room owners.



The following figure shows the process for RTC live interactive streaming audience to enter the room, apply for the mic-connection, end the mic-connection, and exit the room.




Integration Preparation

Step 1. Activating the Services

Live showroom scenarios usually require 2 paid PaaS services for construction, RTC Engine and Beauty AR. RTC Engine is responsible for providing real-time audio and video interaction capability, while Beauty AR is responsible for providing beauty effects capabilities. Beauty AR is responsible for providing beauty effect capabilities. If you use a third-party beauty effect product, you can disregard the Beauty AR integration part.
Activating RTC Engine Service
Activating Beauty AR Service
1. First, log in to the RTC Engine console to create an application. Based on your needs, you can upgrade the RTC Engine application version, such as the Professional Edition, which unlocks more value-added features and services.



Note:
It is recommended to create two applications for testing and production environments, respectively. Each Tencent Cloud account (UIN) is given 10,000 minutes of free duration every month for one year.
RTC Engine monthly packages are divided into Trial Edition (default), Lite Edition, Standard Edition, and Professional Edition, unlocking different value-added features and services. For details, see Version Features and Monthly Package Description.
2. After an application is created, you can see the basic information of the application in the Application Management - Application Overview section. It is important to keep the SDKAppID and SDKSecretKey safe for later use and to avoid key leakage that could lead to traffic theft.



1. Log in to the Beauty AR console > Mobile Terminal License, and click Create Trial License (the trial license has a free trial period of 14 days and can be renewed once, totaling 28 days). Select Mobile, and enter App Name, Package Name, and Bundle ID based on your actual needs. Check the features you want to try: All Beauty Features, Virtual Background, Face Recognition, Gesture Recognition, and Gift AR, then click Confirm.

2. After activation, you can view your information on the current page and refer to the integration guide at the top for integration. You can see how to use the License Key and License URL in the Integration Guide.


Step 2: Importing the SDK

The RTC Engine SDK and Beauty AR SDK have been published to the mavenCentral repository. You can configure Gradle to download updates automatically.
1. Add the dependency for the appropriate version of the SDK in dependencies.
dependencies {
// RTC Engine Lite Edition SDK, including 2 features, RTC Engine and live streaming, and being compact in size
implementation 'com.tencent.liteav:LiteAVSDK_TRTC:latest.release'
// RTC Engine LiteAVSDK_Professional SDK, with additional features such as live stream, short video, and video-on-demand, slightly large in size
// implementation 'com.tencent.liteav:LiteAVSDK_Professional:latest.release'
// Beauty AR SDK, for example: S1-07 package as follows
implementation 'com.tencent.mediacloud:TencentEffect_S1-07:latest.release'
}
Note:
Except the recommended automatic loading method, you can also choose to download SDK and manually import it. For details, see Manual Integration of the RTC Engine SDK and Manual Integration of the Beauty AR SDK.
2. Specify the CPU architecture used by the app in defaultConfig.
defaultConfig {
ndk {
abiFilters "armeabi-v7a", "arm64-v8a"
}
}
Note:
RTC Engine SDK supports armeabi-v7a/arm64-v8a architectures, and additionally supports x86/x86_64 architectures dedicated to simulators.
Beauty AR SDK currently only supports armeabi-v7a/arm64-v8a architectures.
3. Click Sync Now to automatically download SDK and integrate it into the project. If your beauty effect AR package includes dynamic effect and filter features, you need to download corresponding package on SDK Download Page, decompress the free filter materials (./assets/lut) and sticker animation dynamic effects (./MotionRes) in the package, and place them in your project under the following directory:
Dynamic Effect: ../assets/MotionRes.
Filter: ../assets/lut.

Step 3: Project Configuration

1. Configure permissions.
Configure App permissions in AndroidManifest.xml. In live showroom scenarios, the RTC Engine SDK and Beauty AR SDK require the following permissions:
<uses-permission android:name="android.permission.INTERNET" />
<uses-permission android:name="android.permission.ACCESS_NETWORK_STATE" />
<uses-permission android:name="android.permission.ACCESS_WIFI_STATE" />
<uses-permission android:name="android.permission.RECORD_AUDIO" />
<uses-permission android:name="android.permission.MODIFY_AUDIO_SETTINGS" />
<uses-permission android:name="android.permission.BLUETOOTH" />
<uses-permission android:name="android.permission.CAMERA" />
<uses-feature android:name="android.hardware.camera.autofocus" />
Note:
Do not set android:hardwareAccelerated="false". Disabling hardware acceleration will result in failure to render the other party's video stream.
The RTC Engine SDK has no built-in permission request logic. You need to declare corresponding permissions and features. Some permissions (such as storage, recording, and camera) require dynamic requests during running.
If the Android project's targetSdkVersion is 31 or higher, or if the target device runs Android 12 or a newer version, the official requirement is to dynamically request android.permission.BLUETOOTH_CONNECT permission in the code to use the Bluetooth feature properly. For more information, see Bluetooth Permissions.
2. Obfuscation configuration.
Since we use Java's reflection features inside the SDK, you need to add the relevant SDK classes to the non-obfuscation list in the proguard-rules.pro file:
-keep class com.tencent.** { *; }
-keep class org.light.** { *;}
-keep class org.libpag.** { *;}
-keep class org.extra.** { *;}
-keep class com.gyailib.**{ *;}
-keep class androidx.exifinterface.** { *;}

Step 4: Authentication and Authorization

RTC Engine Authentication Credential
Beauty AR Authentication Permission
UserSig is a security signature designed by Tencent Cloud to prevent attackers from stealing your right of using cloud services. RTC Engine validates this authentication upon room entry.
Debugging Stage: UserSig can be generated through two methods for debugging and testing purposes only: client sample code and console access.
Formal Operation Stage: It is recommended to use a higher security level server computation for generating UserSig. This is to prevent key leakage due to client reverse engineering.
The specific implementation process is as follows:
1. Before calling the SDK's initialization function, your app must first request UserSig from your server.
2. Your server computes the UserSig based on the SDKAppID and UserID.
3. The server returns the computed UserSig to your app.
4. Your app passes the obtained UserSig into the SDK through a specific API.
5. The SDK submits the SDKAppID + UserID + UserSig to Tencent Cloud CVM for verification.
6. Tencent Cloud verifies the UserSig and confirms its validity.
7. After the verification passes, Tencent Real-Time Communication (TRTC) services will be provided for RTC Engine SDK.



Note:
The method of generating UserSig locally during the debugging and testing stage is not recommended for the online environment because it may be easily decompiled and reversed, causing key leakage.
We provide UserSig server-side computation source code in multiple languages (Java/GO/PHP/Node.js/Python/C#/C++). For details, see Server-Side Calculation of UserSig.
Before using effects of Beauty AR, you need to verify the license credential with Tencent Cloud. Configuring License requires License Key and License URL. The example code is as follows.
import com.tencent.xmagic.telicense.TELicenseCheck;

// If the purpose is just to trigger the download or update of the License, and not to care about the authentication result, then null is passed in for the fourth parameter.
TELicenseCheck.getInstance().setTELicense(context, URL, KEY, new TELicenseCheck.TELicenseCheckListener() {
@Override
public void onLicenseCheckFinish(int errorCode, String msg) {
// Note: This callback does not necessarily be called on the calling thread.
if (errorCode == TELicenseCheck.ERROR_OK) {
// Authentication successful.
} else {
// Authentication failed.
}

}
});
Note:
It is recommended to trigger the authentication permission in the initialization code of related business modules. Ensure to avoid having to download the License temporarily before use. Additionally, during authentication, network permissions must be ensured.
The actual application's Package Name must match exactly with the Package Name associated with the creation of License. Otherwise, it will lead to License verification failure. For details, see Authentication Error Code.

Step 5: Initializing the SDK

Initializing RTC Engine SDK
Initializing Beauty AR SDK
// Create an RTC Engine SDK instance (singleton mode)
TRTCCloud mTRTCCloud = TRTCCloud.sharedInstance(context);
// Set event listeners.
mTRTCCloud.addListener(trtcSdkListener);

// Notifications from various SDK events (e.g., error codes, warning codes, audio and video status parameters, etc.).
private TRTCCloudListener trtcSdkListener = new TRTCCloudListener() {
@Override
public void onError(int errCode, String errMsg, Bundle extraInfo) {
Log.d(TAG, errCode + errMsg);
}
@Override
public void onWarning(int warningCode, String warningMsg, Bundle extraInfo) {
Log.d(TAG, warningCode + warningMsg);
}
};

// Remove event listener.
mTRTCCloud.removeListener(trtcSdkListener);
// Terminate the RTC Engine SDK instance (singleton mode)
TRTCCloud.destroySharedInstance();
Note:
It is recommended to listen to SDK event notifications. Perform log printing and handling for some common errors. For details, see Error Code Table.
import com.tencent.xmagic.XmagicApi;

// Initialize the beauty SDK.
XmagicApi mXmagicApi = new XmagicApi(context, XmagicResParser.getResPath(), new XmagicApi.OnXmagicPropertyErrorListener());

// During development and debugging, you can set the log level to DEBUG. For release packages, set it to WARN to avoid impacting performance.
mXmagicApi.setXmagicLogLevel(Log.WARN);

// Release the beauty SDK. This method needs to be called on the GL thread.
mXmagicApi.onDestroy();
Note:
Before initializing the Beauty AR SDK, resource copying and other preparations are required. For detailed steps, see Process of Using the Beauty AR SDK.

Integration Process

API Sequence Diagram





Step 1: the Anchor Enters the Room to Push Streams

The control used by the RTC Engine SDK to handle video streams only supports passing in a TXCloudVideoView type. Therefore, you need to first define the view rendering control in the layout file.
<com.tencent.rtmp.ui.TXCloudVideoView
android:id="@+id/live_cloud_view_main"
android:layout_width="match_parent"
android:layout_height="match_parent" />
Note:
If you need to specify the use of TextureView or SurfaceView as the view rendering control, please refer to Advanced Features - View Rendering.
1. The anchor activates local video preview and audio capture before entering the room.
// Obtain the video rendering control for displaying the anchor's local video preview.
TXCloudVideoView mTxcvvAnchorPreviewView = findViewById(R.id.live_cloud_view_main);

// Set video encoding parameters to determine the picture quality seen by remote users.
TRTCCloudDef.TRTCVideoEncParam encParam = new TRTCCloudDef.TRTCVideoEncParam();
encParam.videoResolution = TRTCCloudDef.TRTC_VIDEO_RESOLUTION_960_540;
encParam.videoFps = 15;
encParam.videoBitrate = 1300;
encParam.videoResolutionMode = TRTCCloudDef.TRTC_VIDEO_RESOLUTION_MODE_PORTRAIT;
mTRTCCloud.setVideoEncoderParam(encParam);

// boolean mIsFrontCamera can specify using the front/rear camera for video capture.
mTRTCCloud.startLocalPreview(mIsFrontCamera, mTxcvvAnchorPreviewView);

// Here you can specify the audio quality, from low to high as SPEECH/DEFAULT/MUSIC.
mTRTCCloud.startLocalAudio(TRTCCloudDef.TRTC_AUDIO_QUALITY_DEFAULT);
Note:
You can set the video encoding parameters TRTCVideoEncParam according to business needs. For the best combinations of resolutions and bitrates for each tier, see Resolution and Bitrate Reference Table.
Call the above API before enterRoom. The SDK will only start the camera preview and audio capture, and wait until you call enterRoom to start streaming.
Call the above API after enterRoom. The SDK will start the camera preview and audio capture and automatically start streaming.
2. The anchor sets rendering parameters for the local video, and the encoder output video mode (optional).
TRTCCloudDef.TRTCRenderParams params = new TRTCCloudDef.TRTCRenderParams();
params.mirrorType = TRTCCloudDef.TRTC_VIDEO_MIRROR_TYPE_AUTO; // Video mirror mode
params.fillMode = TRTCCloudDef.TRTC_VIDEO_RENDER_MODE_FILL; // Video fill mode
params.rotation = TRTCCloudDef.TRTC_VIDEO_ROTATION_0; // Video rotation angle
// Set the rendering parameters for the local video.
mTRTCCloud.setLocalRenderParams(params);

// Set the video mirror mode for the encoder output.
mTRTCCloud.setVideoEncoderMirror(boolean mirror);
// Set the rotation of the video encoder output.
mTRTCCloud.setVideoEncoderRotation(int rotation);
Note:
Setting local video rendering parameters only affects the rendering effect of the local video.
Setting encoder output mode affects the viewing effect for other users in the room (and the cloud recording files).
3. The anchor starts the live streaming, entering the room and start streaming.
public void enterRoomByAnchor(String roomId, String userId) {
TRTCCloudDef.TRTCParams params = new TRTCCloudDef.TRTCParams();
// Take the room ID string as an example.
params.strRoomId = roomId;
params.userId = userId;
// UserSig obtained from the business backend.
params.userSig = getUserSig(userId);
// Replace with your SDKAppID.
params.sdkAppId = SDKAppID;
// Specify the anchor role.
params.role = TRTCCloudDef.TRTCRoleAnchor;
// Enter the room in an interactive live streaming scenario.
mTRTCCloud.enterRoom(params, TRTCCloudDef.TRTC_APP_SCENE_LIVE);
}

// Event callback for the result of entering the room.
@Override
public void onEnterRoom(long result) {
if (result > 0) {
// result indicates the time taken (in milliseconds) to join the room.
Log.d(TAG, "Enter room succeed");
} else {
// result indicates the error code when you fail to enter the room.
Log.d(TAG, "Enter room failed");
}
}
Note:
RTC Engine room IDs are divided into integer type roomId and string type strRoomId. Rooms of different types are not interconnected. It is advisable to unify the room ID type.
RTC Engine user roles include anchor and audience. Only hosts have permission to streaming. The user role should be specified upon room entry. If it's not specified, the default role is anchor.
In live showroom scenarios, it is recommended to choose TRTC_APP_SCENE_LIVE as the room entry mode.

Step 2: the Audience Enters the Room to Pull Streams

1. Audience enters the RTC Engine room.
public void enterRoomByAudience(String roomId, String userId) {
TRTCCloudDef.TRTCParams params = new TRTCCloudDef.TRTCParams();
// Take the room ID string as an example.
params.strRoomId = roomId;
params.userId = userId;
// UserSig obtained from the business backend.
params.userSig = getUserSig(userId);
// Replace with your SDKAppID.
params.sdkAppId = SDKAppID;
// Specify the audience role.
params.role = TRTCCloudDef.TRTCRoleAudience;
// Enter the room in an interactive live streaming scenario.
mTRTCCloud.enterRoom(params, TRTCCloudDef.TRTC_APP_SCENE_LIVE);
}

// Event callback for the result of entering the room.
@Override
public void onEnterRoom(long result) {
if (result > 0) {
// result indicates the time taken (in milliseconds) to join the room.
Log.d(TAG, "Enter room succeed");
} else {
// result indicates the error code when you fail to enter the room.
Log.d(TAG, "Enter room failed");
}
}
2. Audience subscribes to the anchor's audio and video streams.
@Override
public void onUserAudioAvailable(String userId, boolean available) {
// The remote user publishes/unpublishes their audio.
// Under the automatic subscription mode, you do not need to do anything. The SDK will automatically play the remote user's audio.
}

@Override
public void onUserVideoAvailable(String userId, boolean available) {
// The remote user publishes/unpublishes the primary video.
if (available) {
// Subscribe to the remote user's video stream and bind the video rendering control.
mTRTCCloud.startRemoteView(userId, TRTCCloudDef.TRTC_VIDEO_STREAM_TYPE_BIG, TXCloudVideoView view);
} else {
// Unsubscribe to the remote user's video stream and release the rendering control.
mTRTCCloud.stopRemoteView(userId, TRTCCloudDef.TRTC_VIDEO_STREAM_TYPE_BIG);
}
}
3. Audience sets the rendering mode for the remote video (optional).
TRTCCloudDef.TRTCRenderParams params = new TRTCCloudDef.TRTCRenderParams();
params.mirrorType = TRTCCloudDef.TRTC_VIDEO_MIRROR_TYPE_AUTO; // Video mirror mode
params.fillMode = TRTCCloudDef.TRTC_VIDEO_RENDER_MODE_FILL; // Video fill mode
params.rotation = TRTCCloudDef.TRTC_VIDEO_ROTATION_0; // Video rotation angle
// Set the rendering mode for the remote video.
mTRTCCloud.setRemoteRenderParams(userId, TRTCCloudDef.TRTC_VIDEO_STREAM_TYPE_BIG, params)

Step 3: the Audience Interacts via Mic

1. The audience is switched to the anchor role.
// Switched to the anchor role.
mTRTCCloud.switchRole(TRTCCloudDef.TRTCRoleAnchor);

// Event callback for switching the role.
@Override
public void onSwitchRole(int errCode, String errMsg) {
if (errCode == TXLiteAVCode.ERR_NULL) {
// Role switched successfully.
}
}
2. Audience start local audio and video capture and streaming.
// Obtain the video rendering control for displaying the co-broadcasting audience's local video preview.
TXCloudVideoView mTxcvvAudiencePreviewView = findViewById(R.id.live_cloud_view_sub);

// Set video encoding parameters to determine the picture quality seen by remote users.
TRTCCloudDef.TRTCVideoEncParam encParam = new TRTCCloudDef.TRTCVideoEncParam();
encParam.videoResolution = TRTCCloudDef.TRTC_VIDEO_RESOLUTION_480_270;
encParam.videoFps = 15;
encParam.videoBitrate = 550;
encParam.videoResolutionMode = TRTCCloudDef.TRTC_VIDEO_RESOLUTION_MODE_PORTRAIT;
mTRTCCloud.setVideoEncoderParam(encParam);

// boolean mIsFrontCamera can specify using the front/rear camera for video capture.
mTRTCCloud.startLocalPreview(mIsFrontCamera, mTxcvvAudiencePreviewView);

// Here you can specify the audio quality, from low to high as SPEECH/DEFAULT/MUSIC.
mTRTCCloud.startLocalAudio(TRTCCloudDef.TRTC_AUDIO_QUALITY_DEFAULT);
Note:
You can set the video encoding parameters TRTCVideoEncParam according to business needs. For the best combinations of resolutions and bitrates for each tier, see Resolution and Bitrate Reference Table.
3. The audience leaves the seat and stops streaming.
// Switched to the audience role.
mTRTCCloud.switchRole(TRTCCloudDef.TRTCRoleAudience);

// Event callback for switching the role.
@Override
public void onSwitchRole(int errCode, String errMsg) {
if (errCode == TXLiteAVCode.ERR_NULL) {
// Stop camera capture and streaming.
mTRTCCloud.stopLocalPreview();
// Stop microphone capture and streaming.
mTRTCCloud.stopLocalAudio();
}
}

Step 4: Exiting and Dissolving the Room

1. Exit the room.
public void exitRoom() {
mTRTCCloud.stopLocalAudio();
mTRTCCloud.stopLocalPreview();
mTRTCCloud.exitRoom();
}

// Event callback for exiting the room.
@Override
public void onExitRoom(int reason) {
if (reason == 0) {
Log.d(TAG, "Actively call exitRoom to exit the room.");
} else if (reason == 1) {
Log.d(TAG, "Removed from the current room by the server.");
} else if (reason == 2) {
Log.d(TAG, "The current room has been dissolved.");
}
}
Note:
After all resources occupied by the SDK are released, the SDK will throw the onExitRoom callback notification to inform you.
If you want to call enterRoom again or switch to another audio/video SDK, wait for the onExitRoom callback before proceeding. Otherwise, you may encounter exceptions such as the camera or microphone being forcefully occupied.
2. Dissolve the room.
Serve-side dissolving: RTC Engine provides the server-side room dissolving API DismissRoom (distinguish between numeric room ID and string room ID). You can call this API to remove all users from the room and dissolve the room.
Client dissolving: Complete room exit for all anchors and audiences in the room via the room exit API exitRoom of each client. After room exit, the room will be automatically dissolved according to RTC Engine room lifecycle rules. For details, see Exit the Room.
Note:
It is recommended that after the end of live streaming, you call the room dissolvement API on the server to ensure the room is dissolved. This will prevent audiences from accidentally entering the room and incurring unexpected charges.

Advanced Features

Anchor Initiating Cross-Room Mic-Connection PK

1. Either party initiates the cross-room mic-connection PK.
public void connectOtherRoom(String roomId, String userId) {
try {
JSONObject jsonObj = new JSONObject();
? ? // The digit room ID is roomId.
jsonObj.put("strRoomId", roomId);
jsonObj.put("userId", userId);
mTRTCCloud.ConnectOtherRoom(jsonObj.toString());
} catch (JSONException e) {
e.printStackTrace();
}
}

// Result callback for requesting cross-room mic-connection.
@Override
public void onConnectOtherRoom(String userId, int errCode, String errMsg) {
// The user ID of the anchor in the other room you want to initiate the cross-room link-up.
// Error code. ERR_NULL indicates the request is successful.
// Error message.
}
Note:
Both local and remote users participating in the cross-room mic-connection PK must be in the anchor role and must have audio or video uplink capabilities.
2. All users in both rooms will receive a callback indicating that the audio and video streams from the PK anchor in the other room are available.
@Override
public void onUserAudioAvailable(String userId, boolean available) {
// The remote user publishes/unpublishes their audio.
// Under the automatic subscription mode, you do not need to do anything. The SDK will automatically play the remote user's audio.
}

@Override
public void onUserVideoAvailable(String userId, boolean available) {
// The remote user publishes/unpublishes the primary video.
if (available) {
// Subscribe to the remote user's video stream and bind the video rendering control.
mTRTCCloud.startRemoteView(userId, TRTCCloudDef.TRTC_VIDEO_STREAM_TYPE_BIG, TXCloudVideoView view);
} else {
// Unsubscribe to the remote user's video stream and release the rendering control.
mTRTCCloud.stopRemoteView(userId, TRTCCloudDef.TRTC_VIDEO_STREAM_TYPE_BIG);
}
}
3. Either party exits the cross-room mic-connection PK.
// Exit the cross-room mic-connection.
mTRTCCloud.DisconnectOtherRoom();

// Result callback for exiting cross-room mic-connection.
@Override
public void onDisConnectOtherRoom(int errCode, String errMsg) {
super.onDisConnectOtherRoom(errCode, errMsg);
}
Note:
After calling DisconnectOtherRoom(), you may exit the cross-room mic-connection PK with all other room anchors.
Either the initiator or the receiver can call DisconnectOtherRoom() to exit the cross-room mic-connection PK.

Integrating the Third-Party Beauty Features

RTC Engine supports integrating third-party beauty effect products. The example of Beauty AR is used next to demonstrate the process of integrating the third-party beauty effects.
1. Integrate the Beauty AR SDK, and apply for authorization License. For details, see the Access Preparation step for implementation.
2. Resource copying (if any). If your resource files are built in the assets directory, you need to copy them to the App's private directory before use.
XmagicResParser.setResPath(new File(getFilesDir(), "xmagic").getAbsolutePath());
//loading

// Copy resource files to the private directory. Only need to do it once.
XmagicResParser.copyRes(getApplicationContext());
If your resource file is dynamically downloaded from the internet, you need to set the resource file path after the download is successful.
XmagicResParser.setResPath(local path of the downloaded resource file);
3. Set video data callback for third-party beauty effects by passing the results of the beauty effect SDK processing each frame of data into the RTC Engine SDK for rendering processing.
mTRTCCloud.setLocalVideoProcessListener(TRTCCloudDef.TRTC_VIDEO_PIXEL_FORMAT_Texture_2D, TRTCCloudDef.TRTC_VIDEO_BUFFER_TYPE_TEXTURE, new TRTCCloudListener.TRTCVideoFrameListener() {
@Override
public void onGLContextCreated() {
// The OpenGL environment has already been set up internally within the SDK. At this point, the initialization of third-party beauty features can be done.
if (mXmagicApi == null) {
XmagicApi mXmagicApi = new XmagicApi(context, XmagicResParser.getResPath(), new XmagicApi.OnXmagicPropertyErrorListener());
} else {
mXmagicApi.onResume();
}
}

@Override
public int onProcessVideoFrame(TRTCCloudDef.TRTCVideoFrame srcFrame, TRTCCloudDef.TRTCVideoFrame dstFrame) {
// Callback for integrating with third-party beauty components for video processing.
if (mXmagicApi != null) {
dstFrame.texture.textureId = mXmagicApi.process(srcFrame.texture.textureId, srcFrame.width, srcFrame.height);
}
return 0;
}

@Override
public void onGLContextDestory() {
// The internal OpenGL environment within the SDK has been terminated. At this point, proceed to clean up resources for third-party beauty features.
mXmagicApi.onDestroy();
}
});
Note:
Step 1 and Step 2 vary depending on differing implementation methods of third-party beauty effect products, and Step 3 is a universal and important step for RTC Engine's integration with third-party beauty effects.

Dual-Stream Encoding Mode

When the dual-stream encoding mode is enabled, the current user's encoder outputs two video streams, a high-definition large screen and a low-definition small screen, at the same time (but only one audio stream). In this way, other users in the room can choose to subscribe to the high-definition large screen or low-definition small screen based on their network conditions or screen sizes.
1. Enable large-and-small-screen dual-stream encoding mode.
public void enableDualStreamMode(boolean enable) {
// Video encoding parameters for the small-screen stream (customizable).
TRTCCloudDef.TRTCVideoEncParam smallVideoEncParam = new TRTCCloudDef.TRTCVideoEncParam();
smallVideoEncParam.videoResolution = TRTCCloudDef.TRTC_VIDEO_RESOLUTION_480_270;
smallVideoEncParam.videoFps = 15;
smallVideoEncParam.videoBitrate = 550;
smallVideoEncParam.videoResolutionMode = TRTCCloudDef.TRTC_VIDEO_RESOLUTION_MODE_PORTRAIT;
mTRTCCloud.enableEncSmallVideoStream(enable, smallVideoEncParam);
}
Note:
When the dual-stream encoding mode is enabled, it will consume more CPU and network bandwidth. Therefore, it may be considered for use on Mac, Windows, or high-performance Pads. It is not recommended for mobile devices.
2. Choose the type of remote user's video stream to pull.
// Optional video stream types when subscribing to a remote user's video stream.
mTRTCCloud.startRemoteView(userId, streamType, videoView);

// You can switch the size of the specified remote user's screen at any time.
mTRTCCloud.setRemoteVideoStreamType(userId, streamType);
Note:
When the dual-stream encoding mode is enabled, you can specify the video stream type as TRTC_VIDEO_STREAM_TYPE_SMALL with streamType to pull a low-quality small video for viewing.

View Rendering

RTC Engine has many APIs that require you to control the video screen. All these APIs require you to specify a video rendering control. On the Android platform, TXCloudVideoView is used as the video rendering control, and both SurfaceView and TextureView rendering solutions are supported. Below are the methods for specifying the type of the rendering control and updating the video rendering control.
1. If you want mandatory use of a certain scheme, or to convert the local video rendering control to TXCloudVideoView, you can code as follows.
// Mandatory use of TextureView.
TextureView textureView = findViewById(R.id.texture_view);
TXCloudVideoView cloudVideoView = new TXCloudVideoView(context);
cloudVideoView.addVideoView(textureView);

// Mandatory use of SurfaceView.
SurfaceView surfaceView = findViewById(R.id.surface_view);
TXCloudVideoView cloudVideoView = new TXCloudVideoView(surfaceView);
2. If your business is involved in interaction scenarios that require switching display areas, you can use the RTC Engine SDK to update the local preview screen and the remote user's video rendering control feature.
// Update local preview screen rendering control.
mTRTCCloud.updateLocalView(videoView);

// Update the remote user's video rendering control.
mTRTCCloud.updateRemoteView(userId, streamType, videoView);
Note:
Pass in videoView as the target video rendering control. streamType only supports TRTC_VIDEO_STREAM_TYPE_BIG and TRTC_VIDEO_STREAM_TYPE_SUB.

Live Streaming Interactive Messages

Live interaction is particularly important in live-streaming scenarios. Users interact with the anchor through like messages, gift messages, bullet screen messages, and other methods. The precondition for implementing the live interaction feature is activating the Chat service and importing the Chat SDK. For detailed directions, please refer to Voice Chat Room Integration Guide - Integration Preparation.

Like Messages

1. The liker sends custom group messages related to likes through the client. After it is sended successfully, the business party renders the likes effect locally.
// Construct the like message body.
JSONObject jsonObject = new JSONObject();
try {
jsonObject.put("cmd", "like_msg");
JSONObject msgJsonObject = new JSONObject();
msgJsonObject.put("type", 1); // Likes type.
msgJsonObject.put("likeCount", 10); // Number of likes.
jsonObject.put("msg", msgJsonObject);
} catch (JSONException e) {
e.printStackTrace();
}
String data = jsonObject.toString();

// Send custom group messages (it is recommended that like messages should be set to low priority).
V2TIMManager.getInstance().sendGroupCustomMessage(data.getBytes(), mRoomId,
V2TIMMessage.V2TIM_PRIORITY_LOW, new V2TIMValueCallback<V2TIMMessage>() {
@Override
public void onError(int i, String s) {
// Failed to send like messages.
}

@Override
public void onSuccess(V2TIMMessage v2TIMMessage) {
// Like messages sent successfully.
// Local rendering of likes effect.
}
});
2. Other users in the room receive callback for custom group messages. Then proceed with message parsing and likes effect rendering.
// Custom group messages received.
V2TIMManager.getInstance().addSimpleMsgListener(new V2TIMSimpleMsgListener() {
@Override
public void onRecvGroupCustomMessage(String msgID, String groupID, V2TIMGroupMemberInfo sender, byte[] customData) {
String customStr = new String(customData);
if (!customStr.isEmpty()) {
try {
JSONObject jsonObject = new JSONObject(customStr);
String command = jsonObject.getString("cmd");
JSONObject messageJsonObject = jsonObject.getJSONObject("msg");
if (command.equals("like_msg")) {
int type = messageJsonObject.getInt("type"); // Likes type.
int likeCount = messageJsonObject.getInt("likeCount"); // Number of likes.
// Render likes effect based on likes type and count.
}
} catch (JSONException e) {
e.printStackTrace();
}
}
}
});

Gift Messages

1. The sender initiates a request to the business server. Upon completing the billing and settlement, the business server calls the REST API to send a custom message to the group.
1.1 Example request URL.
https://xxxxxx/v4/group_open_http_svc/send_group_msg?sdkappid=88888888&identifier=admin&usersig=xxx&random=99999999&contenttype=json
1.2 Request body example.
{
"GroupId": "@TGS#12DEVUDHQ",
"Random": 2784275388,
"MsgPriority": "High", // The priority of the message. Gift messages should be set to high priority.
"MsgBody": [
{
"MsgType": "TIMCustomElem",
"MsgContent": {
// type: gift type; giftUrl: gift resource URL; giftName: gift name; giftCount: number of gifts.
"Data": "{\"cmd\": \"gift_msg\", \"msg\": {\"type\": 1, \"giftUrl\": \"xxx\", \"giftName\": \"xxx\", \"giftCount\": 1}}"
}
}
]
}
2. Other users in the room receive a callback for custom group messages. Then proceed with message parsing and gift effect rendering.
// Custom group messages received.
V2TIMManager.getInstance().addSimpleMsgListener(new V2TIMSimpleMsgListener() {
@Override
public void onRecvGroupCustomMessage(String msgID, String groupID, V2TIMGroupMemberInfo sender, byte[] customData) {
String customStr = new String(customData);
if (!customStr.isEmpty()) {
try {
JSONObject jsonObject = new JSONObject(customStr);
String command = jsonObject.getString("cmd");
JSONObject messageJsonObject = jsonObject.getJSONObject("msg");
if (command.equals("gift_msg")) {
int type = messageJsonObject.getInt("type"); // Gift type.
int giftCount = messageJsonObject.getInt("giftCount"); // Number of gifts.
String giftUrl = messageJsonObject.getString("giftUrl"); // Gift resource URL.
String giftName = messageJsonObject.getString("giftName"); // Gift name.
// Render gift effects based on gift type, count, resource URL, and name.
}
} catch (JSONException e) {
e.printStackTrace();
}
}
}
});

Bullet Screen Messages

Live streaming rooms usually provide text-based bullet screen message interactions, which can be achieved by sending and receiving group chat plain text messages through Chat.
// Send public screen bullet screen messages.
V2TIMManager.getInstance().sendGroupTextMessage(text, groupID, V2TIMMessage.V2TIM_PRIORITY_NORMAL, new V2TIMValueCallback<V2TIMMessage>() {
@Override
public void onError(int i, String s) {
// Failed to send bullet screen messages.
}

@Override
public void onSuccess(V2TIMMessage v2TIMMessage) {
// Successfully sent bullet screen messages.
// Local display of the message text.
}
});

// Receive public screen bullet screen messages.
V2TIMManager.getInstance().addSimpleMsgListener(new V2TIMSimpleMsgListener() {
@Override
public void onRecvGroupTextMessage(String msgID, String groupID, V2TIMGroupMemberInfo sender, String text) {
// Render bullet screen messages based on sender and message text.
}
});
Note:
The recommended priority setting is as follows. Gift messages should be set to high priority. Bullet screen messages should be set to medium priority. Like messages should be set to low priority.
Sending group chat messages from the client will not trigger the message reception callback. Only other users within the group can receive them.

Exception Handling

Exception Error Handling

When the RTC Engine SDK encounters an unrecoverable error, the error is thrown in the onError callback. For details, see Error Code Table.
1. UserSig related. UserSig verification failed can cause room entry failure. You can use the UserSig tool for verification.
Enumeration
Value
Description
ERR_TRTC_INVALID_USER_SIG
-3320
Room entry parameter UserSig is incorrect. Check if TRTCParams.userSig is empty.
ERR_TRTC_USER_SIG_CHECK_FAILED
-100018
UserSig verification failed. Check if the parameter TRTCParams.userSig is filled in correctly or has expired.
2. Room entry and exit related. If failed to enter the room, you should first verify the correctness of the room entry parameters. It is essential that the room entry and exit APIs are called in a paired manner. This means that, even in the event of a failed room entry, the room exit API must still be called.
Enumeration
Value
Description
ERR_TRTC_CONNECT_SERVER_TIMEOUT
-3308
Room entry request timed out. Check if your internet connection is lost or if a VPN is enabled. You may also attempt to switch to 4G for testing.
ERR_TRTC_INVALID_SDK_APPID
-3317
Room entry parameter sdkAppId is incorrect. Check if TRTCParams.sdkAppId is empty.
ERR_TRTC_INVALID_ROOM_ID
-3318
Room entry parameter roomId is incorrect. Check if TRTCParams.roomId or TRTCParams.strRoomId is empty. Note that roomId and strRoomId cannot be used interchangeably.
ERR_TRTC_INVALID_USER_ID
-3319
Room entry parameter userId is incorrect. Check if TRTCParams.userId is empty.
ERR_TRTC_ENTER_ROOM_REFUSED
-3340
Room entry request denied. Check if enterRoom is called consecutively to enter a room with the same ID.
3. Device related. Errors for relevant monitoring devices. Prompt the user via UI in case of relevant errors.
Enumeration
Value
Description
ERR_CAMERA_START_FAIL
-1301
Failed to open the camera. For example, if there is an exception for the camera's configuration program (driver) on a Windows or macOS device, you should try disabling then re-enabling the device, restarting the machine, or updating the configuration program.
ERR_MIC_START_FAIL
-1302
Failed to open the mic. For example, if there is an exception for the mic's configuration program (driver) on a Windows or macOS device, you should try disabling then re-enabling the device, restarting the machine, or updating the configuration program.
ERR_CAMERA_NOT_AUTHORIZED
-1314
The device of camera is unauthorized. This typically occurs on mobile devices and may be due to the user having denied the permission.
ERR_MIC_NOT_AUTHORIZED
-1317
The device of mic is unauthorized. This typically occurs on mobile devices and may be due to the user having denied the permission.
ERR_CAMERA_OCCUPY
-1316
The camera is occupied. Try a different camera.
ERR_MIC_OCCUPY
-1319
The mic is occupied. This occurs when, for example, the user is currently having a call on the mobile device.

Remote Mirror Mode Not Functioning Properly

In RTC Engine, video mirrors are set to be divided into local preview mirror setLocalRenderParams and video encoding mirror setVideoEncoderMirror. These mirrors separately affect the mirror effect of the local preview video and that of the video encoding output video (the mirror mode for remote audiences and on-cloud recordings). If you expect the mirror effect seen in the local preview to also take effect on the remote audiences' end, follow the following encoding procedures.
// Set the rendering parameters for the local video.
TRTCCloudDef.TRTCRenderParams params = new TRTCCloudDef.TRTCRenderParams();
params.mirrorType = TRTCCloudDef.TRTC_VIDEO_MIRROR_TYPE_ENABLE; // Video mirror mode
params.fillMode = TRTCCloudDef.TRTC_VIDEO_RENDER_MODE_FILL; // Video fill mode
params.rotation = TRTCCloudDef.TRTC_VIDEO_ROTATION_0; // Video rotation angle
mTRTCCloud.setLocalRenderParams(params);

// Set the video mirror mode for the encoder output.
mTRTCCloud.setVideoEncoderMirror(true);

Adjustment of Camera Scale, Focus, and Switch

In live showroom scenarios, the anchor may need custom adjustment of the camera. The RTC Engine SDK's device management class provides APIs for such needs.
1. Query and set the zoom factor for the camera.
// Get the maximum zoom factor for the camera (only for mobile devices).
float zoomRatio = mTRTCCloud.getDeviceManager().getCameraZoomMaxRatio();
// Set the zoom factor for the camera (only for mobile devices).
// Value range is 1 - 5. 1 means the furthest field of view (normal lens), and 5 means the closest field of view (zoom lens). The maximum recommended value is 5, exceeding this may result in blurry video.
mTRTCCloud.getDeviceManager().setCameraZoomRatio(zoomRatio);
2. Set the focus feature and position of the camera.
// Enable or disable the camera's autofocus feature (only for mobile devices).
mTRTCCloud.getDeviceManager().enableCameraAutoFocus(false);
// Set the focus position of the camera (only for mobile devices).
// The precondition for using this API is to first disable the autofocus feature using enableCameraAutoFocus.
mTRTCCloud.getDeviceManager().setCameraFocusPosition(int x, int y);
3. Determine and switch to front or rear cameras.
// Determine if the current camera is the front camera (only for mobile devices).
boolean isFrontCamera = mTRTCCloud.getDeviceManager().isFrontCamera();
// Switch to front or rear cameras (only for mobile devices).
// Passing true means switching to front, and passing false means switching to rear.
mTRTCCloud.getDeviceManager().switchCamera(!isFrontCamera);